本系logo
  • 東海大學首頁
  • 師資培育中心
  • 社會科學院
  • 網站地圖
  • Prospective Students
  • 繁體中文 English 簡體中文
  • 東海大學首頁
  • 師資培育中心
  • 社會科學院
  • 網站地圖
  • Prospective Students
  • 系所介紹
    • 系主任的話
      • 所長的話
      • 師長的話
    • 本所沿革與教育目標
      • 沿革與設置目的
      • 教育目標與核心能力
    • 本所特色與研究發展
      • 研究方向與特色
    • 未來發展與就業進修
      • 未來就業與進修
    • 學生人數
    • 交通資訊
      • 如何來到教研所
      • 如何來東海
    • 所長信箱
      • 所長信箱 
    • 年度報告
      • Annual Report
  • 師資成員
  • 課程與修業
  • 學術研究
    • 專任教師學術研究
      • 林啟超副教授
      • 呂依蓉助理教授
      • 陳世佳副教授
      • 陳淑美副教授
      • 巫博瀚助理教授
      • 鄧佳恩助理教授
      • 陳鶴元助理教授
      • 江淑真助理教授
      • 陳黛芬助理教授
    • 東海教育評論
      • 東海教育評論編輯委員會設置要點
      • 東海教育評論徵稿辦法
      • 近期評論
      • 第1-10期評論
    • 本所主辦學術活動
      • 教育專業發展學術研討會
  • 招生資訊
  • 獎/補助
  • 空間設備
    • 空間設備與資源
      • 公共空間
      • A研討室
      • B研討室
      • C研討室
      • D研討室
      • 休憩空間
      • 專業微試教教室(H123)
      • 中型集會廳(視聽教室)
      • 工作室
    • 各項資源借用辦法
      • 東海大學教育研究所教學器材借用注意要點
      • 圖書室借閱規則
      • 交誼室使用規則
  • 所友
    • 最新消息
      • 聯絡資訊
    • 組織章程
      • 東海大學教育研究所所友會組織章程
    • 系友活動
      • 照片集錦
  • 文件下載
  • 繁體中文 English 簡體中文
  1. 首頁
  2. 修業流程
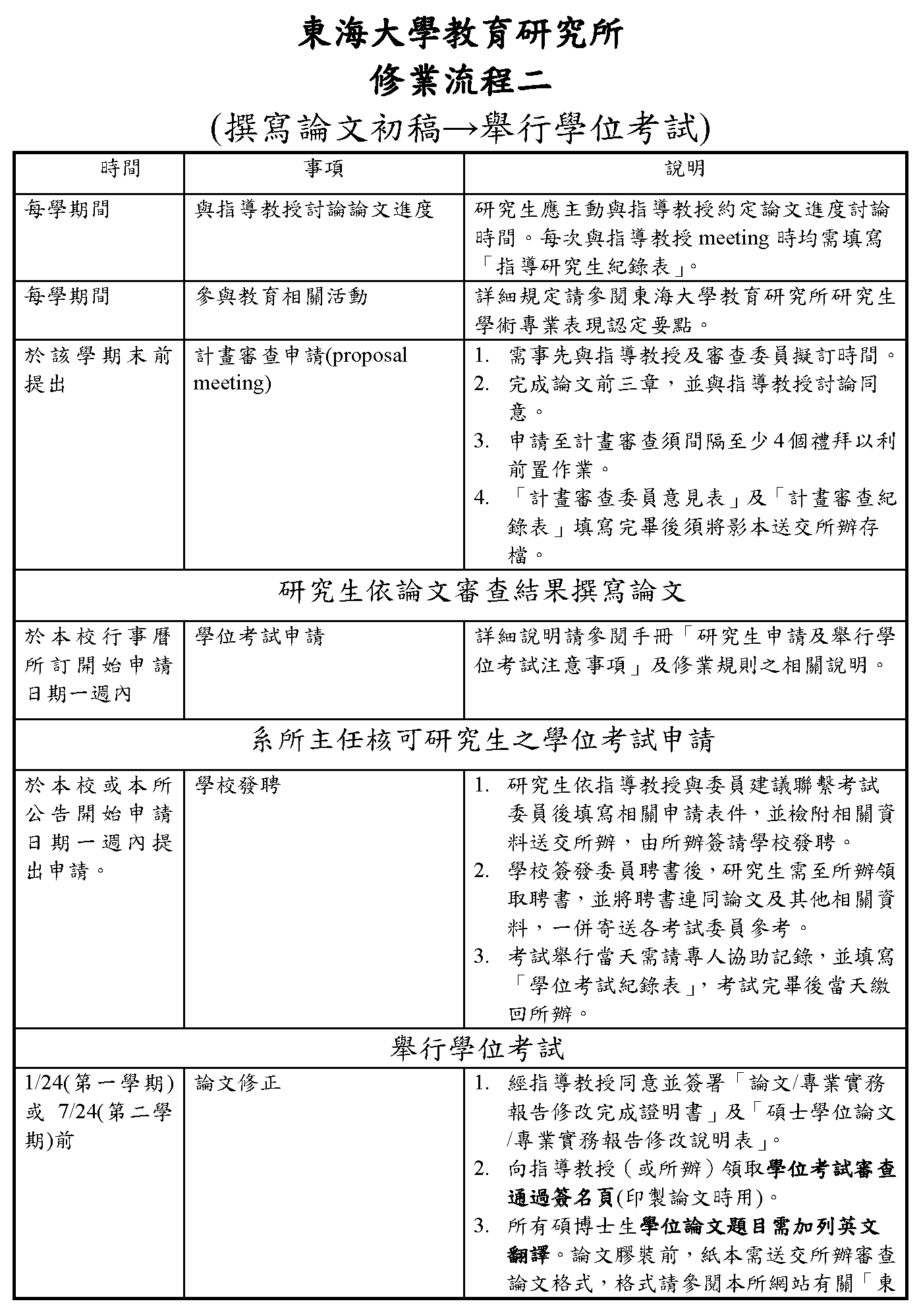
  3. 修業流程:撰寫論文至論文口試
課程規劃與架構
核心能力與課程規劃之關聯
修業流程
開設課程查詢
研究生學術專業表現與畢業離校
論文計畫審查及學位考試
修業規定及代替論文寫作規範
碩士班先修課程
中等教育學程
碩士生修讀教育研究所雙主修辦法

修業流程:撰寫論文至論文口試

  • 日期 : 2016-10-07
  • 單位 : 教育研究所
  • 分類 : 修業流程
  • 點閱 : 2815
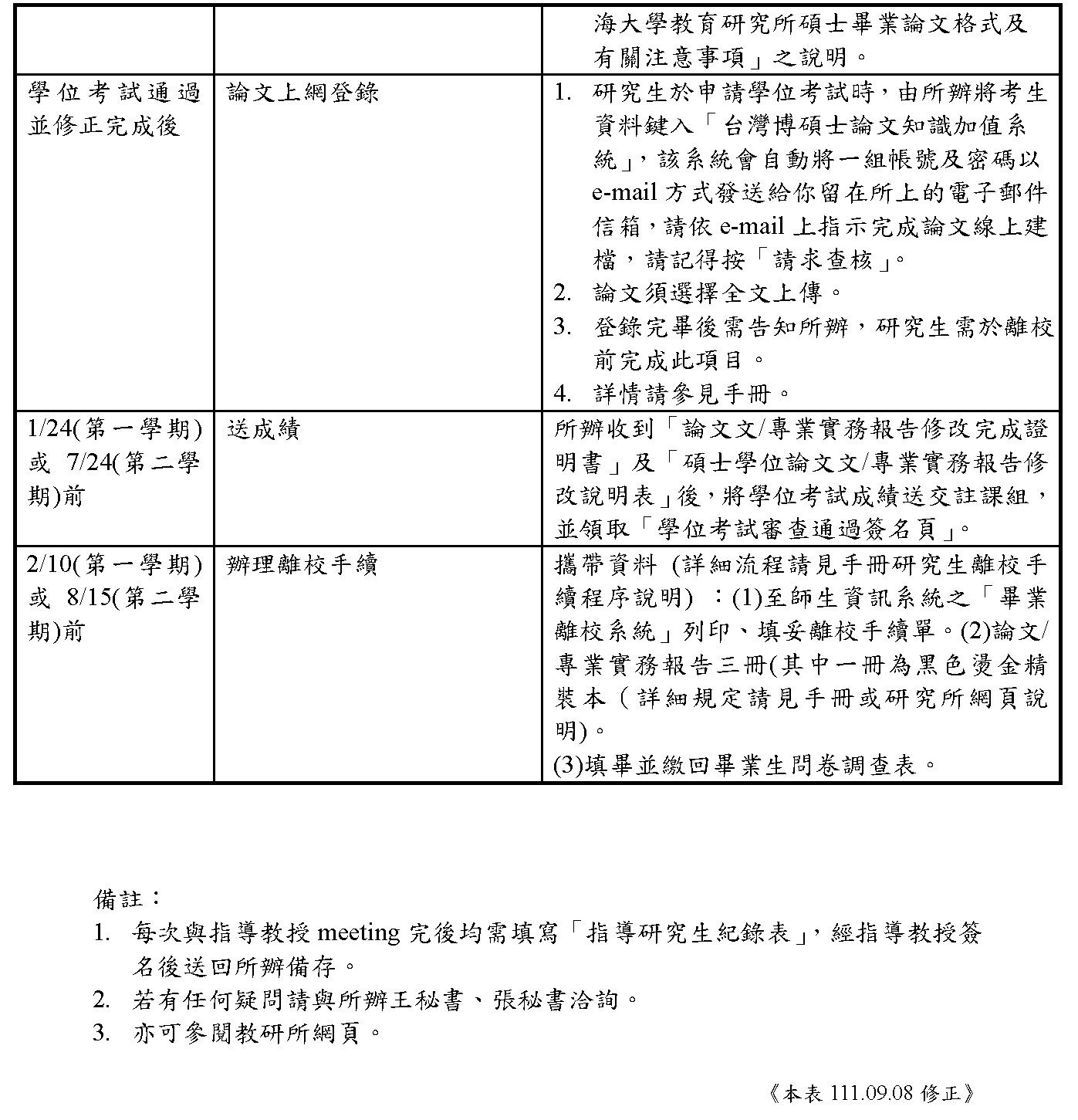
修業流程:撰寫論文至論文口試













  • : 東海大學教育研究所碩士班修業流程二

  • 下一則論文格式

  • 上一則碩士班開設課程表

回列表

圖書薦購

校內獎助學金

國際交換

課程地圖

註冊法令規章

校內地圖

課務法令規章

東海校友服務

東海招生專區

本系qrcool
TEL:(04)23590121 轉 36900
專線:(04)23508529
Email: educator@ thu.edu.tw
40704 台中市西屯區臺灣大道四段1727號 教育研究所
如欲寄送郵局快捷或宅即便,地址請打:台中市西屯區臺灣大道四段1727號 東海大學教育研究所(東大附中行政大樓六樓)
2026 © All Rights Reserved.